0791-83983112/0791-83955307
首页
走近建投
集团简介
组织机构
部门职能
发展历程
资讯中心
领导关怀
集团动态
基层动态
安全生产
视频中心
业务领域
风险评估
城市乐鱼(中国)
房产开发
投资融资
资产管理
党团乐鱼(中国)
党建
团建
工会
活动专题
纪检监察
廉政乐鱼(中国)
普法专栏
信访举报
招标采购
招标公告
中标公示
资产招租
企业文化
文化纲要
企业宣传片
精神文明创建
建投·云学堂
乐鱼(中国)
联系方式
人才招聘
首页
走近建投
集团简介
组织机构
部门职能
发展历程
资讯中心
领导关怀
集团动态
基层动态
安全生产
视频中心
业务领域
风险评估
城市乐鱼(中国)
房产开发
投资融资
资产管理
党团乐鱼(中国)
党建
团建
工会
活动专题
纪检监察
廉政乐鱼(中国)
普法专栏
信访举报
招标采购
招标公告
中标公示
资产招租
企业文化
文化纲要
企业宣传片
精神文明创建
建投·云学堂
乐鱼(中国)
联系方式
人才招聘
下属公司
招标采购
-
Bidding
招标公告
中标公示
资产招租
首页
>
招标采购
>
中标公示
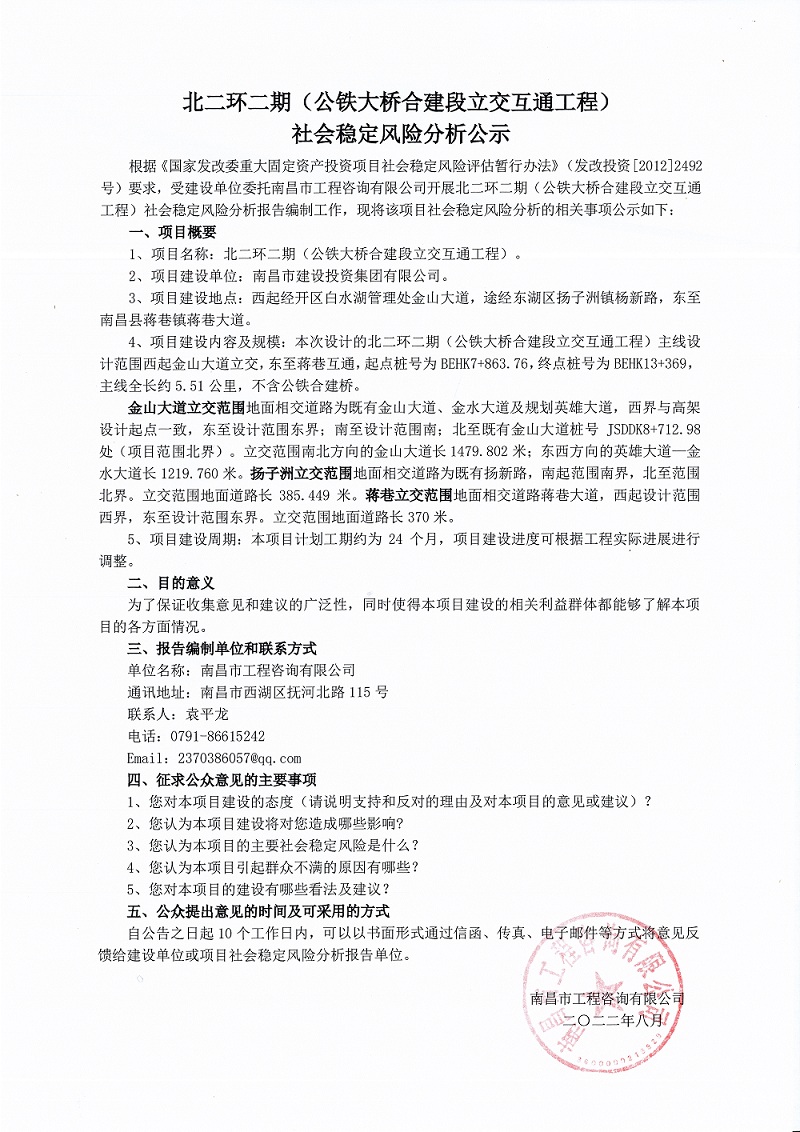
北二环二期(公铁大桥合建段立交互通工程)社会稳定风险分析公示
日期:2022-09-02
上一篇:
抚州大街西延工程桩基检测及第三方试验检测项目中标候选人公示
下一篇:
南昌城投公司2021年超短期融资券第四期询价中标候选人公示
返回列表页
文章评论
表情
共 0 条评论,
查看全部
这篇文章还没有收到评论,赶紧来抢沙发吧~
OA系统
官方微信
在线留言
返回顶部
半岛线上官网
|
新利官方网站
|
时博官方网站
|
天行手机版登录入口
|
完美体育(中国)官方网站
|
时搏网
|
九游平台
|
WB.COM
|
MK体育.(中国)官方网站
|