0791-83983112/0791-83955307
首页
走近建投
集团简介
组织机构
部门职能
发展历程
资讯中心
领导关怀
集团动态
基层动态
安全生产
视频中心
业务领域
风险评估
城市乐鱼(中国)
房产开发
投资融资
资产管理
党团乐鱼(中国)
党建
团建
工会
活动专题
纪检监察
廉政乐鱼(中国)
普法专栏
信访举报
招标采购
招标公告
中标公示
资产招租
企业文化
文化纲要
企业宣传片
精神文明创建
建投·云学堂
乐鱼(中国)
联系方式
人才招聘
首页
走近建投
集团简介
组织机构
部门职能
发展历程
资讯中心
领导关怀
集团动态
基层动态
安全生产
视频中心
业务领域
风险评估
城市乐鱼(中国)
房产开发
投资融资
资产管理
党团乐鱼(中国)
党建
团建
工会
活动专题
纪检监察
廉政乐鱼(中国)
普法专栏
信访举报
招标采购
招标公告
中标公示
资产招租
企业文化
文化纲要
企业宣传片
精神文明创建
建投·云学堂
乐鱼(中国)
联系方式
人才招聘
下属公司
招标采购
-
Bidding
招标公告
中标公示
资产招租
首页
>
招标采购
>
中标公示
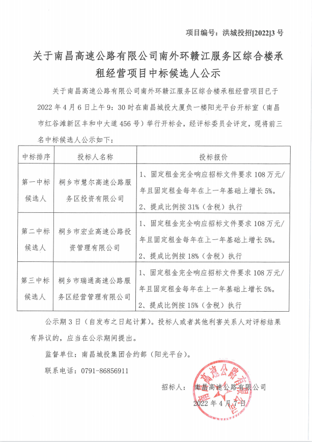
[公示]关于南昌高速公路有限公司南外环赣江服务区综合楼承租经营项目中标候选人公示
日期:2022-04-07
上一篇:
[公示]南昌高速公路有限公司职工食堂农副产品配送服务定点供应商项目中标候选人公示
下一篇:
[公示]南昌城建广场商业楼-2、-1层招租项目中标候选人公示
返回列表页
文章评论
表情
共 0 条评论,
查看全部
这篇文章还没有收到评论,赶紧来抢沙发吧~
OA系统
官方微信
在线留言
返回顶部
半岛线上官网
|
新利官方网站
|
时博官方网站
|
天行手机版登录入口
|
完美体育(中国)官方网站
|
时搏网
|
九游平台
|
WB.COM
|
MK体育.(中国)官方网站
|